2026 年企业人力资源管理师非相关专业能报考吗官方明确解答
在当下的职场环境中,企业人力资源管理师证书的认可度持续攀升,成为众多职场人提升竞争力、把握政策红利的重要选择。不少非相关专业的朋友都满心疑惑:自己并非人力资源专业出身,到底能不能报考企业人力资源管理师?其实答案早已明确,非相关专业完全有机会报考企业人力资源管理师,只是需要满足对应的工作年限或学历等条件。
今天就来全方位拆解报考关键信息,帮你理清思路,不再迷茫。

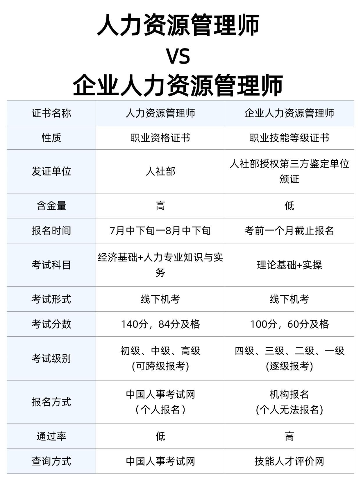
一、先搞懂:企业人力资源管理师到底是什么
企业人力资源管理师是从事人力资源规划、招聘与配置、培训与开发、绩效管理、薪酬福利管理、劳动关系管理等工作的专业管理人员。该证书由人社部授权第三方评价机构颁发,可在技能人才评价证书全国联网查询系统查询,属于行业认可的新职业技能等级证书,在求职、任职、晋升中均能发挥重要作用。
企业人力资源管理师共设四个等级,从低到高分别为四级 / 中级工、三级 / 高级工、二级 / 技师、一级 / 高级技师,不同等级对应不同的报考条件,非相关专业人员可根据自身情况匹配对应等级。

二、核心疑问:非相关专业报考企业人力资源管理师的条件
非相关专业报考企业人力资源管理师,核心是满足各等级的工作年限、学历或证书衔接要求,以下为各等级明确条件,可对照自身情况查看:
(一)四级 / 中级工企业人力资源管理师
满足以下任一条件即可报考:
累计从事本职业或相关职业工作满 5 年
取得本职业或相关职业五级 / 初级工职业技能等级证书后,累计从事本职业或相关职业工作满 3 年
取得本专业或相关专业的技工院校或中等及以上职业院校、专科及以上普通高等学校毕业证书(含在读应届毕业生)
(二)三级 / 高级工企业人力资源管理师
满足以下任一条件即可报考:
累计从事本职业或相关职业工作满 10 年
取得本职业或相关职业四级 / 中级工职业技能等级证书后,累计从事本职业或相关职业工作满 4 年
取得符合专业对应关系的初级职称后,累计从事本职业或相关职业工作满 1 年
取得本专业或相关专业的技工院校高级工班及以上毕业证书(含在读应届毕业生)
取得本职业或相关职业四级 / 中级工职业技能等级证书,并取得高等职业学校、专科及以上普通高等学校本专业或相关专业毕业证书(含在读应届毕业生)
取得经评估论证的高等职业学校、专科及以上普通高等学校本专业或相关专业的毕业证书(含在读应届毕业生)
(三)二级 / 技师企业人力资源管理师
满足以下任一条件即可报考:
取得本职业或相关职业三级 / 高级工职业技能等级证书后,累计从事本职业或相关职业工作满 5 年
取得符合专业对应关系的初级职称后,累计从事本职业或相关职业工作满 5 年,且取得本职业或相关职业三级 / 高级工职业技能等级证书后,从事本职业或相关职业工作满 1 年
取得符合专业对应关系的中级职称后,累计从事本职业或相关职业工作满 1 年
取得本职业或相关职业三级 / 高级工职业技能等级证书的高级技工学校、技师学院毕业生,累计从事本职业或相关职业工作满 2 年
取得本职业或相关职业三级 / 高级工职业技能等级证书满 2 年的技师学院预备技师班、技师班学生
(四)一级 / 高级技师企业人力资源管理师
满足以下任一条件即可报考:
取得本职业或相关职业二级 / 技师职业技能等级证书后,累计从事本职业或相关职业工作满 5 年
取得符合专业对应关系的中级职称后,累计从事本职业或相关职业工作满 5 年,且取得本职业或相关职业二级 / 技师职业技能等级证书后,从事本职业或相关职业工作满 1 年
取得符合专业对应关系的高级职称后,累计从事本职业或相关职业工作满 1 年
补充说明
相关职业包含企业管理、行政管理、管理咨询、管理研究等职业;相关专业包含工商企业管理、行政管理、管理科学、劳动与社会保障、劳动经济、劳动关系等。非相关专业人员若从事相关职业,满足工作年限即可报考。
报考最低学历要求为高中或同等学历,非相关专业的大专及以上学历毕业生,若工作年限达标,可直接匹配对应等级报考条件。
三、报考关键流程:非相关专业人员需注意
(一)考试时间
2026 年企业人力资源管理师考试时间已确定,全年共安排 4 次考试,具体如下:
2 月考期:2026 年 2 月 1 日,可考四级、三级
6 月考期:2026 年 6 月 14 日,可考四级、三级、二级、一级
9 月考期:2026 年 9 月 6 日,可考四级、三级
11 月考期:2026 年 11 月 8 日,可考四级、三级、二级、一级
非相关专业人员可根据自身备考进度,选择合适考期,建议尽早规划,避免错过报考时间。
(二)报名方式
企业人力资源管理师通常不开放个人直接报名,需通过正规、可靠的服务方进行申报和学习。报名流程为:咨询服务方→填报信息→报名缴费→备考→考试通知→正式报考→打印准考证→考试→拿证→符合条件自行申请补贴。
(三)考试内容
考试采用机考形式,分为理论知识和专业技能两部分,部分等级需进行综合评审:
理论知识:单选 75 道、多选 25 道,总分 100 分
专业技能:四级含简答 3 道、计算 1 道、案例 2 道;三级含简答 4 道、案例 2 道
成绩要求:满分 100 分,60 分及以上为合格,单科不及格可在下次考试中补考,及格成绩保留 1 年
四、非相关专业报考:三大核心优势要把握
(一)政策补贴红利
以深圳为例,2026 年深圳市职业技能培训补贴办法有效期延长至 2026 年 12 月 31 日,且高级工及以上职业技能等级证书补贴标准上浮 30%。其中,企业人力资源管理师三级(高级工)补贴 2600 元,四级(中级工)补贴 1500 元;广东省内符合条件的非相关专业人员,也可按对应等级申请 1500-3000 元技能补贴。补贴需满足特定条件才可申请,且具有时效性,一切以各省市官方发布的最新文件为准。
(二)职场竞争力提升
对非 HR 从业者:系统学习人力资源管理知识,能清晰掌握自身权益,在跨部门沟通、团队协作中更具优势,成为职场多面手,为职业转型或晋升铺垫。
对 HR 从业者:证书是构建完整人力资源管理知识体系的必修课,可作为职位晋升、薪酬增长的依据,在跳槽换平台时极具竞争力。
(三)就业选择广泛
无论从事何种行业,企业人力资源管理相关岗位都有需求,就业方向涵盖企业 HR 部门、政府公共机构、人力资源咨询公司、猎头公司、教育培训机构等,非相关专业人员凭借证书加持,可拓宽职业发展道路。
五、常见疑问解答:帮你消除顾虑
(一)非相关专业报考,会不会难度很大?
其实不用过度担心。企业人力资源管理师考试侧重实务应用,非相关专业人员只要系统学习人力资源规划、招聘、薪酬、绩效等核心模块知识,结合题库练习,掌握考试规律,就能有效提升通过率。且该考试相比经济师等职称考试,难度更低,更适合零基础人员报考。
(二)非户籍所在地能报考吗?
企业人力资源管理师考试实行属地化管理,没有户籍限制,非相关专业人员可在现工作地或户籍所在地报考,无需返回户籍地。
(三)证书全国通用吗?
由合规评价机构颁发的企业人力资源管理师证书,全国联网可查,与原国家职业资格证书具有同等效力,全国通用,可在全国范围内求职、晋升及申请补贴。
六、最后提醒
非相关专业报考企业人力资源管理师,核心是对照自身情况,匹配对应等级的报考条件,合理规划备考时间。2026 年考期已确定,补贴政策窗口期也在持续,符合条件的朋友不妨抓住机会,尽早报考。无论是为了提升职场能力,还是申领补贴,企业人力资源管理师都是一个值得投入的选择。
2026 年企业人力资源管理师非相关专业能报考吗官方明确解答
https://new.arkvip.cn/archives/GMXsEjb6